登录
退出账户
养龙虾,别“虾”浪!直击龙虾市集 PLUS「安全实战工坊」!
产品人气榜
史宾格安全及隐私合规平台
3分钟完成一周工作量 更快实现隐私合规
IP信誉查询
多因子计算,多维度画像
智能数据安全网关
为企业数据安全治理提供一体化数据安全解决方案
4
网址安全检测
5
SMS短信内容安全
6
百度漏洞扫描
7
爬虫流量识别
8
百度AI多人体温检测
9
工业大脑解决方案
10
APP安全解决方案
11
企业人员安全意识解决方案
12
安全OTA
13
大模型安全解决方案
14
安全知识图谱
15
智能安全运营中心AISOC
热门主题
BackerTalk
SiemPentTeam
百度安全
漏洞
智能安全
攻击
黑产
安全
网络安全
黑客
恶意软件
热门文章
养龙虾,别“虾”浪!直击龙虾市集 PLUS「安全实战工坊」!
百度“龙虾”全家桶开张 安全虾正式上岗!
百度安全再度荣膺AIIA副组长单位 分享全链路智能体安全新范式
百度安全荣获“数据安全共同体计划年度杰出贡献单位”与“CCIA年度先进会员单位”
企业人员安全意识|知行合一:打造全方位人员安全意识解决方案
《数据安全法》今日实施,中国信通院联合百度等企业发起“数据安全推进计划”
2021-09-01 19:04:59
17308人阅读
数据安全
百度安全
点石安全计算平台
分享至:
9月1日讯,《数据安全法》今天正式实施,《个人信息保护法》也将于11月1日实施,这标志着我国数据安全制度建设进入了新的阶段。
发展数字经济、加快培育数据要素市场,必须把保障数据安全放在突出位置。为推动法律法规及监管要求的贯彻落实,促进数据安全技术交流,提升数据安全能力建设,
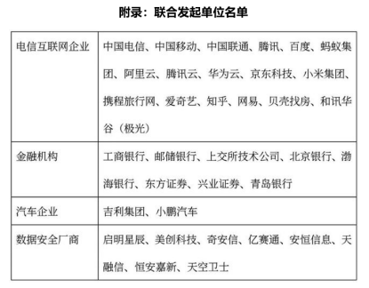
中国信息通信研究院联合中国电信、中国移动、中国联通、腾讯、百度、工商银行、邮储银行、爱奇艺等三十余家单位正式发起“数据安全推进计划”。
据悉,“数据安全推进计划”是一个公益性合作项目,将依托大数据协同安全技术国家工程实验室、中国通信标准化协会大数据技术标准推进委员会、中国互联网协会数据治理工作委员会开展具体工作,致力于打造健康规范的数据安全生态体系,帮助企业了解监管要求,全方位提升企业数据安全能力。主要工作内容包括:
1、搭建交流平台,最新政策法规解读;
2、开展数据安全方法论和技术体系研究;
3、建立健全数据安全标准体系;
4、依托标准打造数据安全咨询与评估评测解决方案;
5、开展数据安全人才培训。
分享至:
推荐阅读
百度一站式数据管理解决方案荣获2024北京互联网大会行业数据安全优秀解决方案
数博会 | 百度智能云千帆大模型数据安全解决方案获优秀科技成果
百度获评CCIA数据安全和个人信息保护社会责任评价“三星”示范单位
度安讲 | 首期「数据安全与隐私保护合规」技术沙龙顺利召开
百度安全获评工信部移动互联网应用服务能力提升优秀案例
微信扫描访问文章
*
身份类型
️
企业
️
个人
*
企业名称
企业名称不能为空
*
真实姓名
真实姓名不能为空
*
电话号码
电话号码不能为空
*
邮箱
邮箱不能为空
*
申请服务
智能硬件“安全+”
个人信息保护
远程办公守护(WAF+VPN)
公益平台保护
云加速SCDN
业务风控
APP消息推送
*
咨询内容
咨询内容不能为空
*
验证码
验证码不能为空
提交
提交成功
您的申请已提交,之后会有我们的商务团队与您联系,谢谢!
关闭
百度账号
百度推广账号
¥
0
现金券
0
兑换券
立即领取
登录即可领取优惠券
领取成功