2018-09-27 19:23:5827547人阅读
百度人脸离线采集 SDK 离线调用人脸检测、人脸追踪、人脸采集等能力,快速获取人脸图片并确保获取的人脸图片质量,配合 API 接口,高效构建各场景人脸识别应用。
提交上线申请,正式上线即可永久免费使用。
现在登录百度云人脸识别后台,按照下图所示,找到“采集 SDK 管理”,在延期理由中填写具体的产品应用场景,便可将授权进行效期延期。
填写好延期理由,告诉我们你的产品有多优秀、多 nice 就可以了(也欢迎吐吐槽,帮助我们成长),每个账号下默认可创建4个应用,有效期全部同步延长。如应用数不够,也可以在延期申请中填写需要增加的个数及理由。

已经使用此 SDK 的客户们,延期同样奏效于当前线上的 SDK 产品,当 SDK 有效期到期后,联网情况下,会自动向百度服务器自动拉取最新的 License 文件,直接更新本地 SDK 有效期。如担心个别用户因网络原因,导致的 License 拉取失败,也可以在延期后,在后续产品版本中,直接在后台下载最新的 License 文件并覆盖替换即可。
功能介绍
1. 人脸检测:
设备端离线实时监测视频流中的人脸,同时支持处理静态图片或者视频流。
2. 人脸跟踪:
对当前检测到的人脸持续跟踪,动态定位人脸轮廓,稳定贴合人脸。
3. 人脸关键点采集:
对当前检测到的人脸持续跟踪,并动态实时展现人脸上的核心关键点。
4. 人脸图片采集:
在人脸检测及追踪过程中,完成人脸图片采集,并输出预设条件的人脸图片。
5. 人脸质量监控:
在人脸检测及追踪过程中,实时校验人脸的姿态角度、遮挡、清晰度、光照条件,符合质量条件的才会被采集。
6. 有动作活体检测:
实时反馈眼睛、嘴巴、头部姿态等状态,通过给用户设定完成相关动作,判断是否为活体。支持指定生效的动作及顺序。
7. 开放参数设置:
SDK 内部支持高度可定制化参数,对人脸检测、追踪、采集、质量模块进行个性化调整。
8. UI 自定义修改:
SDK 内部所有 UI 层代码、音频文件全部开源,可根据实际业务需求任意调整。
9. 多种场景版本:
提供 iOS、Android、Windows、Linux、LinuxARM 多端覆盖,适应各种应用场景及设备类型。
产品优点
1. 多端多设备覆盖:
提供 iOS、Android、Windows、Linux、Linux ARM 多端覆盖,适应各种应用场景及设备类型。
2. 快速上线:
有针对人脸核身、人脸闸机、人脸登录等场景的示例工程,对 UI 进行简单修改即可上线使用,最快一周内开发上线。
3. 开放参数设置
SDK 内部支持高度可定制化参数,对人脸检测、追踪、采集、质量模块进行个性化调整。
4. 有动作活体检测,安全性更高
实时反馈眼睛、嘴巴、头部姿态等状态,通过给用户设定完成相关动作,判断是否为活体。支持指定生效的动作及顺序。
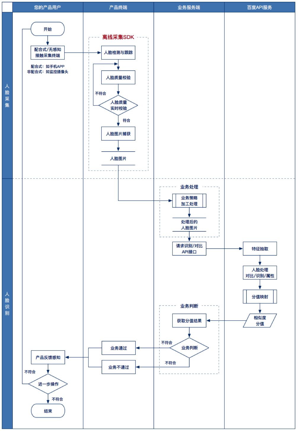
通常情况下,百度人脸离线采集 SDK 需配合 API 使用。
让我们先看下人脸识别的三大类核心应用场景:
1. 身份核验:
即1:1对比,判断两张脸的相似度,判断你是你,通常用于需要验证用户身份真实性的场景,如人证对比。
2. 身份识别:
即1:N 识别,在一个人脸集合中找到最相似的人脸,判断你是谁,通常用于判断用户身份是否存在,及身份信息内容的场景,如人脸门禁、人脸支付等。
3. 属性分析:
即人脸属性分析,基于人脸信息,返回年龄、性别等属性值,通常用于客群分析、娱乐营销等场景,如统计线下客群年龄分布。
而以上场景的几乎所有业务过程,核心可以分为两个步骤:
1. 人脸采集:
人脸识别的前置步骤,即获取到人脸图片,用于对比、识别、属性分析等操作。
2. 人脸分析:
包括人脸图片的加工处理,特征抽取与对比,结果返回等一系列操作,也是通常理解为的人脸识别操作。
要想确保人脸识别的应用效果得到保障,最为核心的一个环节即人脸的获取,即人脸采集。
那么离线采集 SDK,核心的作用就是拿到质量较好的人脸图片,送给 API 做业务分析。至于如何分析,就看使用什么 API 了。
将业务流程串起来看,大概如下图所示:

目前市面上所有人脸识别应用落地,面临的主要问题就是应用环境复杂,包括光照、遮挡、作弊攻击等一系列环境因素干扰,涉及产品策略、硬件选型、施工方案等多个维度地综合作用,才能不断提升最终效果。采集 SDK 仅是一个方式而已,篇幅有限,更加详细的集成文档,请点击 http://ai.baidu.com/docs#/Face-Collect-SDK/top 查看集成文档。